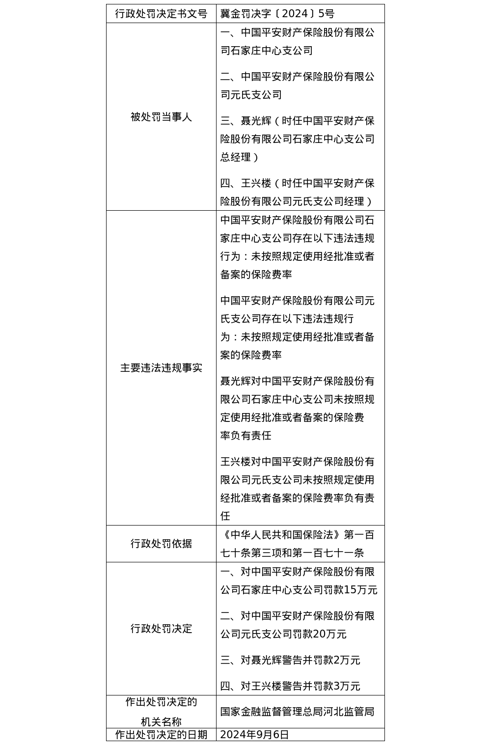
蓝鲸新闻10月16日讯,近日,国家金融监督管理总局河北监管局发布了冀金罚决字〔2024〕5号行政处罚决定书,对中国平安财产保险股份有限公司石家庄中心支公司、元氏支公司及其相关责任人进行了处罚。
根据处罚决定书,中国平安财产保险股份有限公司石家庄中心支公司存在未按照规定使用经批准或者备案的保险费率的违法违规行为。同时,中国平安财产保险股份有限公司元氏支公司也存在相同的违法违规行为。
具体来看,聂光辉作为时任中国平安财产保险股份有限公司石家庄中心支公司总经理,对该公司未按照规定使用经批准或者备案的保险费率负有责任。而王兴楼作为时任中国平安财产保险股份有限公司元氏支公司经理,也对该公司未按照规定使用经批准或者备案的保险费率负有责任。 针对上述违法违规行为,国家金融监督管理总局河北监管局根据《中华人民共和国保险法》第一百七十条第三项和第一百七十一条的规定,对中国平安财产保险股份有限公司石家庄中心支公司罚款15万元,对中国平安财产保险股份有限公司元氏支公司罚款20万元。同时,对聂光辉警告并罚款2万元,对王兴楼警告并罚款3万元。
此次处罚决定的作出日期为2024年9月6日,由国家金融监督管理总局河北监管局负责执行。此次处罚体现了监管部门对保险行业违法违规行为的零容忍态度,也提醒各保险公司要严格遵守相关法律法规,规范经营行为。 